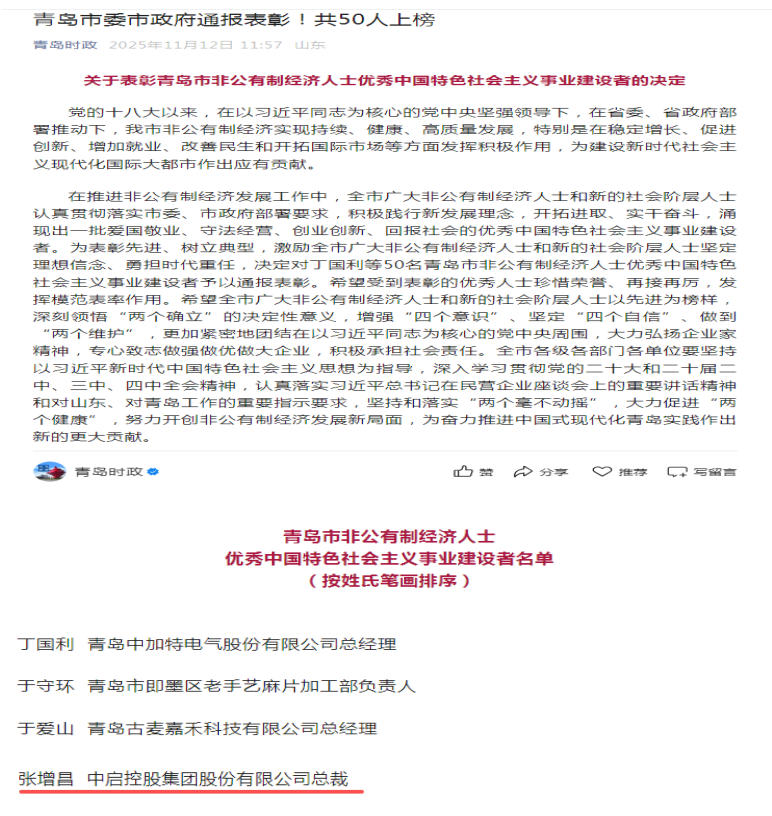
11月12日,青岛时政新闻网公布了青岛市委市政府《关于表彰青岛市非公有制经济人士优秀中国特色社会主义事业建设者的决定》,集团党委书记、总裁张增昌等50人光荣上榜。
此次评选活动由中共青岛市委统战部、青岛市人力资源和社会保障局联合开展,旨在进一步激励广大非公有制经济人士和新的社会阶层人士坚定发展信心,坚持高质量发展,为奋力推进中国式现代化青岛实践贡献力量。
此项荣誉是对张增昌同志带领企业在推动非公有制经济发展工作中,积极践行新发展理念,开拓进取、实干奋斗、守法经营,做出社会贡献的高度肯定。他表示将以此为新的奋斗起点,把企业发展深度融入国家大局,继续带领广大干部职工做强做优做大企业,积极承担社会责任,为努力开创非公有制经济发展新局面出力献策。